Abstract
Background: Mucosal-associated invariant T cells (MAITs) are a group of mucosal-enriched unconventional T cells that can exert a variety of immune functions including pro-inflammatory, cytotoxic and immunomodulatory effects, whereas with the characteristics of innate immune cells. A few studies including our previous work have confirmed the relationship between MAITs and gut acute graft-versus-host disease (aGVHD) after allogeneic hematopoietic stem cell transplantation (HSCT). In addition, we further proved that specific gut microbiota can promote MAIT17 subset activation, and MAITs has a direct immunosuppressive effect on T cells in vitro, which may potentially explain our results that higher number of MAITs in granulocyte colony-stimulating factor (G-CSF) mobilized grafts is associated with lower incidence of gut aGVHD. G-CSF has been widely used to mobilize hematopoietic stem/progenitor cells before HSCT. It also plays an important immunomodulatory role in inducing immune tolerance by regulating both innate and adaptive immune cells, especially T cells. Therefore, we used single-cell RNA sequencing to further explore the different effects of G-CSF mobilization on the immune function of each subset of MAITs.
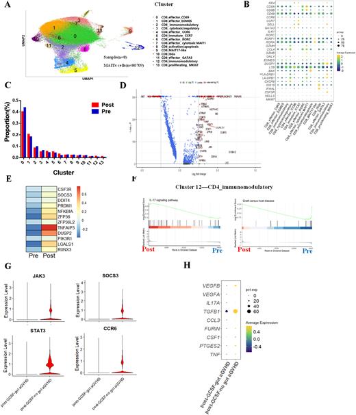
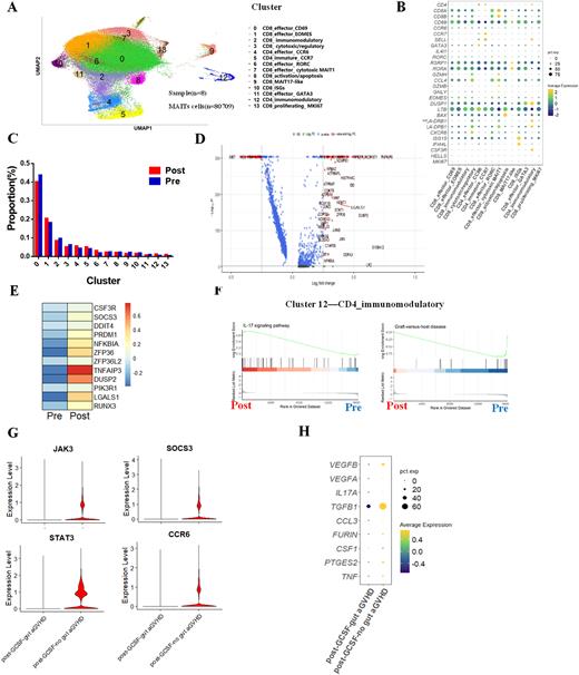
Methods & Cases: We isolated MAITs from the peripheral blood (PB) of 4 healthy donors pre- and post-G-CSF mobilization by flow cytometry pre-transplantation. 8 samples were performed by single-cell RNA-seq (Figure 1A). One of these recipients who received these 4 healthy donor grafts developed gut aGVHD after transplantation. Through single-cell bioinformatics analysis, we compared the sequencing data from pre- and post-G-CSF-mobilized MAITs of doners, and from G-CSF-mobilized donors in the group of recipients with or without gut aGVHD after transplantation.
Results: By performing UMAP cluster analysis on these 8 samples, according to the expression of key cell type-associated marker genes of each cluster, MAITs were annotated into 14 subsets (Figure 1A and 1B). Among these subsets, Cluster 1(CD8_effector_EOMES), 4(CD4_effector_CCR6), 5(CD4_immature_CCR7), 6(CD8_effector_RORC), 12(CD4_immunomodulatory) increased significantly after G-CSF mobilization (Figure 1C). By comparing the bioinformatical data of MAITs of pre- and post-G-CSF mobilization, the results showed that molecular markers responsible for MAIT cell hyporesponsiveness were upregulated, including potential direct or indirect modulation mediated by the IL-4/IL-13 signaling pathway (FOS, JUNB, DDIT4, NFKBIA, MT2A, VIM, etc.) (Figure 1D) or ligand receptor (G-CSF-CSF3R) interactions (Figure 1E). Besides, a specific subset of MAITs defined as Cluster 12-CD4_immunomodulatory MAITs (Figure 1A) was found that played the most important role in immune regulation after G-CSF stimulation, which specifically expressed G-CSF receptor CSF3R. Furthermore, IL-17 signaling pathway was up-regulated and GVHD pathway was down-regulated in Cluster 12 post-G-CSF mobilization (Figure 1F), which suggested the Cluster 12 is an important subset of MAITs anti-GVHD. Compared to the sequencing data of donors in the group of recipients with gut aGVHD after G-CSF mobilization (post-G-CSF-gut aGVHD), we also observed the higher expression of immunosuppressive genes (JUN, DUSP2, JUNB, VIM, etc.) of doner MAITs in group without gut aGVHD after mobilization (post-G-CSF-no gut aGVHD). In addition, in the post-G-CSF-no gut aGVHD group, the expression of SOCS3, STAT3, CCR6 (Figure 1G) and other key markers that may potentially explain the anti-GVHD effect of MAITs was upregulated, as well as the ability of tissue repair and gut-directed migration of MAITs was upregulated (Figure 1H), while its cytotoxic effector functions were not significantly affected.
Conclusions: Our results indicated that G-CSF mobilization can enhance the immunosuppressive effect of MAITs. Cluster 12 (CD4_immunomodulatory) is an important immunoregulatory and anti-GVHD subset of MAITs, contributing to the differentiation of MAITs towards MAIT17. The upregulation of markers such as SOCS3, CCR6, STAT3 that involved in CSF3R-JAK-STAT pathway, as well as markers related to mucosal tissue repair may partially explain the protective effect from gut aGVHD of G-CSF mobilized MAITs. These results also enlighten us that gut aGVHD might be prevented by effectively expanding the specific immunosuppressive subset of MAIT cells in the future.
Disclosures
No relevant conflicts of interest to declare.
Author notes
Asterisk with author names denotes non-ASH members.

This feature is available to Subscribers Only
Sign In or Create an Account Close Modal